详情页

详情页

DETAIL

企业开户服务指南

发布时间:2020年07月23日

根据泰安市行政审批服务局、泰安市发展和改革委员会、泰安市市场监督管理局、中国人民银行泰安市中心支行、中国银行保险监督管理委员会泰安监管分局联合印发的印发《关于优化银行开户服务的通知》要求,宁阳沪农商村镇银行着力“优化企业开户流程、缩短企业开户时间”,挖潜增效,积极引导客户了解开户服务。

一、人民币单位银行结算账户介绍和开户所需资料

(一)基本存款账户是存款人的主办账户,办理日常经营活动的转账结算和现金收付需要开立的银行结算账户。一个企业只能开立一个基本存款账户。

开户所需要资料:

1.主体证明文件原件,例如:营业执照、事业法人证书;2.法定代表人或单位负责人的身份证件;

3.授权他人办理的,还应出具经办人身份证件及委托授权书;

4.签订反洗钱相关文件,提供公司章程及控股25%以上自然人股东身份证复印件;

5.企业公章及拟预留的印鉴(财务章、法人章等)。

(二)一般存款账户是用于办理存款人借款和其他结算的资金收付,在基本存款账户开户银行以外的银行营业机构开立的银行结算账户;该账户可以办理转账结算和现金缴存,但不得办理现金支取。一般存款账户不能与基本存款账户开立在同一银行网点。

开户所需要资料:

1.全套基本账户开户资料;

2.基本存款账户开户许可证或基本存款账户信息表;

3.存款人因向银行借款需要,还应出具借款合同;

4.存款人因其他结算原因开立的,需出具有关证明;

5.异地借款的存款人,在异地开立一般存款账户的,还应出具在异地取得贷款的借款合同。

(三)临时存款账户是用于办理临时机构以及存款人因临时需要并在规定期限内使用而开立的银行结算账户;临时存款账户的有效期最长不得超过2年。

开户所需要资料:

1.临时机构,应出具其驻在地主管部门同意设立临时机构的批文;

2.异地建筑施工及安装单位,应出具其基本存款账户的相关资料和异地经营的批文;

3.异地从事临时经营活动的单位,应出具其基本存款账户的相关资料和异地经营的批文;

4.注册验资资金,应出具工商行政管理部门核发的企业名称预先核准通知书或有关部门的批文;

5.境外(含港澳台地区)机构在境内从事经营活动的,或境内单位在异地从事临时活动的,应持政府有关部门批准其从事该项活动的证明文件。

(四)专用存款账户是存款人按照法律、行政法规和规章,对其特定用途资金进行专项管理和使用而开立的银行结算账户。

开户所需要资料:

1.全套基本账户开户资料;

2.基本存款账户开户许可证或基本存款账户信息表;

3.相关证明文件(专用存款类型较多,根据具体存款类型,由网点人员详细解答)。

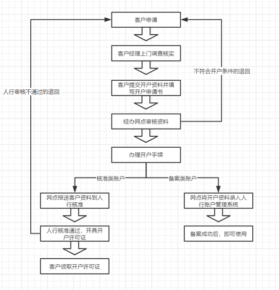
 二、办理流程

(一)客户通过柜面或电话咨询,提供企业名称和法人代表身份信息,确认开户意向。

(二)银行人员登录全国企业信用信息公示系统核查企业经营状态;登录联网核查系统核查法人代表身份信息,并将核实结果反馈客户。

(三)银行人员与客户约定上门核实时间,核实企业注册地或经营地址和企业法人代表或单位负责人的开户意愿真实性。

(四)客户携开户资料前来网点办理,填写开立单位银行结算账户申请书、账户管理协议、税收证明等文件。

(五)银行为企业开立账户,预留印鉴信息,并向人民银行报送开户资料。

(六)银行将印鉴卡客户联、存款人密码、基本存款账户信息表返回客户。

(七)若为核准类账户银行则2个工作日内将资料报送人行核准,开具开户许可证交于客户。

流程图:

三、相关事项

(一)在收到客户开户申请时,受理人员将清楚告知客户开户流程,并及时回复客户疑问,在开户资料齐全合规的前提下,原则上于2个工作日内完成。

(二)账户生效日为账户正式开立之日,对于核准类账户,“正式开立之日”为人民银行的核准开户日期;对于备案类账户,“正式开立之日”为银行为存款人办理开户的日期。

(三)收费标准:开户费50元。

(四)办理地点及联系方式:

1.本部地址:宁阳县城金阳大街501号

联系电话:0538-5047666

2.磁窑支行地址:宁阳县磁窑镇府前街303号

联系电话:0538-5048666

(五)投诉举报电话:0538-5047666

 

宁阳沪农商村镇银行

2020年7月23日

 

版权所有©宁阳沪农商村镇银行

沪公网安备31010102007689

沪ICP备06030408号-2

服务热线:4009962999

请使用Chrome88或IE10及以上版本浏览器访问本网站。